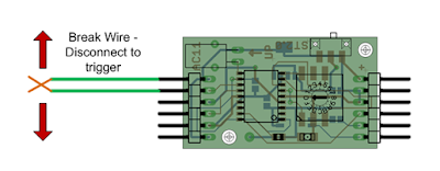
We've had a number of requests now for how to add an external trigger to the Servo Timer II for the very slow launches that the built-in G-switch may have trouble detecting. I've added a tutorial on how to add a simple break-wire option to trigger the timer on launch. In most instances it should not cost anything.
http://www.aircommandrockets.com/servo_timer_V2_0.htm#_tip5

No comments:
Post a Comment